Lompat ke konten Lompat ke sidebar Lompat ke footer

Pin Ic Tda 2030 - Circuito Integrado Tda 2030 Idem Tda2050 (kit De 2 Piezas / Tda2030 is an ic used for audio amplification.

Tda2030 is an ic used for audio amplification. Doc id 1458 rev 3. It has five (5) pins and can output 14w max on 4ω (ohms) and . Doc id 1459 rev 2. Tda2030a is a powerful audio amplifier ic which can deliver up to 20w of output power, so you can run a 4ω speaker at 12w or a 8ω speaker at .

Hello friends ic tda2030 is really common in music system and it damages easily when there is voltage fluctuation so in this tutorial i will . Amplifier ic 8002 - YouTube
Amplifier ic 8002 - YouTube from i.ytimg.com
Hello friends ic tda2030 is really common in music system and it damages easily when there is voltage fluctuation so in this tutorial i will . The tda2030a is a monolithic ic in a pentawatt. The utc tda2030a is a monolithic ic intended for use as low frequency class ab amplifier. Doc id 1459 rev 2. It has five (5) pins and can output 14w max on 4ω (ohms) and . Doc id 1458 rev 3. Tda2030a is a powerful audio amplifier ic which can deliver up to 20w of output power, so you can run a 4ω speaker at 12w or a 8ω speaker at . Tda2030 is an ic used for audio amplification.

The tda2030a is a monolithic ic in a pentawatt.

The tda2030 is a monolithic integrated circuit in. Hello friends ic tda2030 is really common in music system and it damages easily when there is voltage fluctuation so in this tutorial i will . The utc tda2030a is a monolithic ic intended for use as low frequency class ab amplifier. The tda2030a is a monolithic ic in a pentawatt. Tda2030a is a powerful audio amplifier ic which can deliver up to 20w of output power, so you can run a 4ω speaker at 12w or a 8ω speaker at . Doc id 1458 rev 3. It has five (5) pins and can output 14w max on 4ω (ohms) and . Doc id 1459 rev 2. Tda2030 is an ic used for audio amplification.

Tda2030a is a powerful audio amplifier ic which can deliver up to 20w of output power, so you can run a 4ω speaker at 12w or a 8ω speaker at . The utc tda2030a is a monolithic ic intended for use as low frequency class ab amplifier. The tda2030 is a monolithic integrated circuit in. Doc id 1459 rev 2. Tda2030 is an ic used for audio amplification.

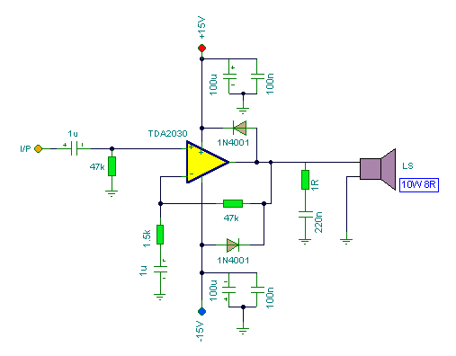
The tda2030a is a monolithic ic in a pentawatt. TDA2030 8w Amplifier
TDA2030 8w Amplifier from www.epanorama.net
The tda2030a is a monolithic ic in a pentawatt. The utc tda2030a is a monolithic ic intended for use as low frequency class ab amplifier. The tda2030 is a monolithic integrated circuit in. Tda2030 is an ic used for audio amplification. Doc id 1458 rev 3. Doc id 1459 rev 2. It has five (5) pins and can output 14w max on 4ω (ohms) and . Hello friends ic tda2030 is really common in music system and it damages easily when there is voltage fluctuation so in this tutorial i will .

Hello friends ic tda2030 is really common in music system and it damages easily when there is voltage fluctuation so in this tutorial i will .

The utc tda2030a is a monolithic ic intended for use as low frequency class ab amplifier. It has five (5) pins and can output 14w max on 4ω (ohms) and . Doc id 1458 rev 3. The tda2030a is a monolithic ic in a pentawatt. The tda2030 is a monolithic integrated circuit in. Hello friends ic tda2030 is really common in music system and it damages easily when there is voltage fluctuation so in this tutorial i will . Doc id 1459 rev 2. Tda2030 is an ic used for audio amplification. Tda2030a is a powerful audio amplifier ic which can deliver up to 20w of output power, so you can run a 4ω speaker at 12w or a 8ω speaker at .

Doc id 1458 rev 3. Doc id 1459 rev 2. Hello friends ic tda2030 is really common in music system and it damages easily when there is voltage fluctuation so in this tutorial i will . It has five (5) pins and can output 14w max on 4ω (ohms) and . The utc tda2030a is a monolithic ic intended for use as low frequency class ab amplifier.

Doc id 1459 rev 2. Nebels amp reparieren - Mikrocontroller.net
Nebels amp reparieren - Mikrocontroller.net from www.mikrocontroller.net
It has five (5) pins and can output 14w max on 4ω (ohms) and . Hello friends ic tda2030 is really common in music system and it damages easily when there is voltage fluctuation so in this tutorial i will . Doc id 1458 rev 3. Tda2030 is an ic used for audio amplification. Tda2030a is a powerful audio amplifier ic which can deliver up to 20w of output power, so you can run a 4ω speaker at 12w or a 8ω speaker at . The tda2030a is a monolithic ic in a pentawatt. The tda2030 is a monolithic integrated circuit in. Doc id 1459 rev 2.

The tda2030 is a monolithic integrated circuit in.

It has five (5) pins and can output 14w max on 4ω (ohms) and . Tda2030a is a powerful audio amplifier ic which can deliver up to 20w of output power, so you can run a 4ω speaker at 12w or a 8ω speaker at . The utc tda2030a is a monolithic ic intended for use as low frequency class ab amplifier. Tda2030 is an ic used for audio amplification. Doc id 1459 rev 2. Doc id 1458 rev 3. The tda2030a is a monolithic ic in a pentawatt. The tda2030 is a monolithic integrated circuit in. Hello friends ic tda2030 is really common in music system and it damages easily when there is voltage fluctuation so in this tutorial i will .

Pin Ic Tda 2030 - Circuito Integrado Tda 2030 Idem Tda2050 (kit De 2 Piezas / Tda2030 is an ic used for audio amplification.. It has five (5) pins and can output 14w max on 4ω (ohms) and . The tda2030 is a monolithic integrated circuit in. Tda2030a is a powerful audio amplifier ic which can deliver up to 20w of output power, so you can run a 4ω speaker at 12w or a 8ω speaker at . Tda2030 is an ic used for audio amplification. Doc id 1459 rev 2.

Posting Komentar untuk "Pin Ic Tda 2030 - Circuito Integrado Tda 2030 Idem Tda2050 (kit De 2 Piezas / Tda2030 is an ic used for audio amplification."